See: Description
Interface | Description |
---|---|
BulkResponse |
Contains the response of a method in the API that performs a bulk
operation and returns a bulk response.
|
BusinessLifeCycleManager |
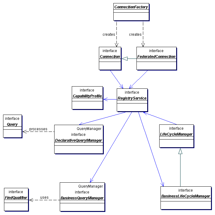
The BusinessLifeCycleManager interface, which is exposed by the Registry Service, implements the
life cycle management functionality of the Registry as part of a business level API.
|
BusinessQueryManager |
The BusinessQueryManager interface, which is exposed by the Registry Service, implements the business style query interface.
|
CapabilityProfile |
Provides information about the capabilities of a JAXR provider.
|
Connection |
This class represents a connection between a JAXR client and a
JAXR provider.
|
DeclarativeQueryManager |
This interface provides the ability to execute declarative queries (e.g.
|
FederatedConnection |
Represents a single logical connection to a federation or group of
registry providers.
|
FindQualifier |
FindQualifier provides various constants
that identify options that effect find method behavior.
|
JAXRResponse |
A JAXR requests' response.
|
LifeCycleManager |
The LifeCycleManager interface is the main interface in the API for managing life cycle
operations on objects defined by the information model.
|
Query |
The Query interface encapsulates a query in a declarative query language.
|
QueryManager |
This is the common base interface for all QueryManagers in the API.
|
RegistryService |
This is the principal interface implemented by a JAXR provider.
|
Class | Description |
---|---|
ConnectionFactory |
This is the abstract base class for factory classes for creating a JAXR connection.
|
Exception | Description |
---|---|
DeleteException |
A RegistryException that occurs during a delete action.
|
FindException |
A RegistryException that occurs during a find action.
|
InvalidRequestException |
This exception is thrown when a JAXR client attempts to invoke an API method
that is not valid for some reason.
|
JAXRException |
Signals that a JAXR exception has occurred.
|
RegistryException |
This is the common base class for all Exceptions that are detected on the registry
provider side rather than the JAXR client side.
|
SaveException |
A RegistryException that occurs during a save action.
|
UnexpectedObjectException |
This exception is thrown when the JAXR provider finds a Object that is
out-of-place or of the wrong type within the context of a user request.
|
UnsupportedCapabilityException |
This exception must be thrown when a JAXR client attempts to invoke an API method
that is not supported by the capability profile that is supported by the
JAXR provider.
|
This package and its sub-packages describe the API classes and interfaces for the JAXR API. In this package are the high-level interfaces and classes that a client uses to interact with a registry via a JAXR provider.
Figure 1 shows the primary interfaces in the JAXR API.
Figure 2 shows the response and exception classes in the JAXR API.
Copyright © 1996-2017, Oracle and/or its affiliates. All Rights Reserved. Use is subject to license terms.