Matplotlib - Fungsi Subplot2grid ()

Fungsi ini memberikan lebih banyak fleksibilitas dalam membuat objek sumbu di lokasi grid tertentu. Ini juga memungkinkan objek sumbu direntangkan di beberapa baris atau kolom.

Plt.subplot2grid(shape, location, rowspan, colspan)

Dalam contoh berikut, kisi 3X3 dari objek gambar diisi dengan objek sumbu dengan berbagai ukuran dalam rentang baris dan kolom, masing-masing menampilkan plot yang berbeda.

import matplotlib.pyplot as plt
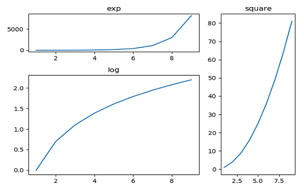
a1 = plt.subplot2grid((3,3),(0,0),colspan = 2)
a2 = plt.subplot2grid((3,3),(0,2), rowspan = 3)
a3 = plt.subplot2grid((3,3),(1,0),rowspan = 2, colspan = 2)
import numpy as np
x = np.arange(1,10)
a2.plot(x, x*x)
a2.set_title('square')
a1.plot(x, np.exp(x))
a1.set_title('exp')
a3.plot(x, np.log(x))
a3.set_title('log')
plt.tight_layout()
plt.show()

Setelah mengeksekusi kode baris di atas, output berikut dihasilkan -


Language